车友共创营

计划总投资3.36亿元,广汽埃安将新建自研电池试制线

2025-05-01 13:33分类: 驾车体验 阅读: 来源:车友共创营

 

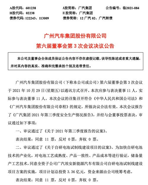
10月29日,广州汽车集团股份有限公司第六届董事会第3次会议审议通过《关于自研电池生产线建设项目的议案》,为加快自研电池技术的产业化,对电池工艺成熟度、产品一致性、产品成本等进行验证,储备量产工艺技术,同意全资子公司广汽埃安新能源汽车有限公司自研电池试制线建设项目方案的实施,项目计划总投资3.36亿元。

图片来源:广汽集团公告

据悉,广汽早在2011年即开始电动化和智能网联技术研究应用,围绕动力电池技术,广汽如今拥有超过600人的国际顶级研发团队,并拥有业内领先的电池试验室、专业测试场和电池Pack生产车间,具备独立的电池包自主设计和生产制造能力。

自研电池试制线的建设,是广汽集团今年4月在“广汽科技日”上发布的“中子星战略”的一项重要举措,该战略指明集团面向未来高质量发展需求,将深度开展动力电池及电芯的自主研发及产业化应用。

上一篇:WNEVC 2020 | 英格·安德森:全球零碳经济,从交通电气化做起

下一篇:进口车上半年供需双降 品牌结构保持稳定

推荐阅读

返回顶部