车友共创营

明明不差钱,为何广汽埃安还要“混改”?

2025-02-19 13:17分类: 经典车韵 阅读: 来源:车友共创营

 

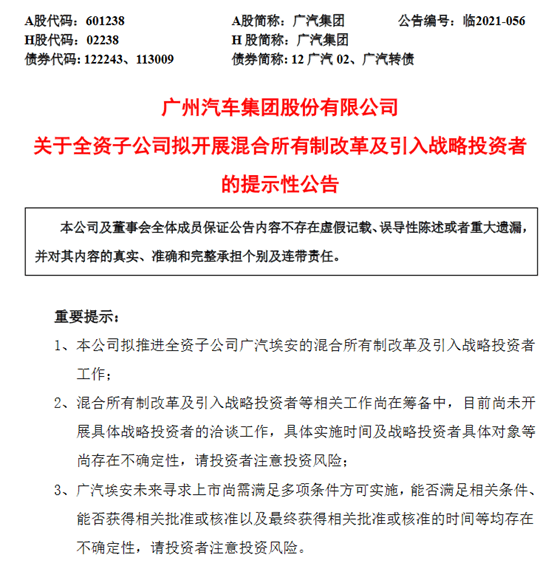
在中国本土的国字号车企中,广汽集团无疑是气质最为独特的一家。之所以这么说,并非因为广汽集团内部有不少广东本籍的高管,说着一口令人印象深刻的“广普”,而是因为广汽集团在面临公司转型的紧要关头,总能大胆地打破常规进行更多探索。例如在8月30日,广汽集团就公布了一份公告,宣布拟通过对新能源汽车研发能力及业务、资产的重组整合,推进广汽埃安的混合所有制改革,对其增资扩股并引入战略投资者。

换句话说,广汽集团最近又想“搞搞新意思”,这次他们要将改革的触手伸向作为自家新能源汽车品牌的广汽埃安,而且在改革以后,广汽埃安不再是像北汽的银狐汽车或是上汽的R汽车那样是母公司全资持有的自家品牌,而是由多方资本共同持股的新能源汽车品牌。

混改不是为了把钱搞进来,而是为了将人才留下来

在商学院的课程中,我们经常会听说这样的故事,就是有些老牌企业往往都会启动混改,让更多外部资本注入企业内部,从而能在融资困难之时及时获得更多金主的支持。因此当听说广汽埃安也要启动混改的时候,也有不少声音认为:“广汽埃安”缺钱了、玩不动了。

其实这些人之所以会有这样的观点,并非因为他们天生就是广汽的“黑粉”,而是因为他们当初在上课的时候很有可能打盹、走神了。因为企业在启动混改之后,能够成为股东的也未必是像高瓴资本或是桥水资金这样的“财神爷”,也有可能是企业内部的员工。

企业启动混改,员工们若想成为股东,不一定要像那些“财神爷”们那样花大价钱购买,而是通过公司的员工持股计划或是各种奖励政策成为公司股东。如此操作确实无法让企业获得更多资金支持,但却能够进一步激发员工的主人翁意识,带动员工与企业共成长。

在宣布启动混改计划后,广汽埃安总经理古惠南也曾表示:“我们进行混改主要是考虑到体制机制的创新,因为埃安混改之后会实施员工持股,会激发大家的斗志。同时引进人才、留住人才,提升大家的积极性、创造力和创新精神,让广汽埃安走得更快。”

由此可见,广汽埃安启动混合所有制改革,正是为了更方便地推行员工持股计划,从而通过员工持股计划激发员工的能动性,让更多人才愿意加入广汽埃安,并且留在广汽埃安,与广汽埃安共同成长。

值得一提的是,东风汽车旗下高端品牌岚图汽车在今年7月正式独立运营以后,也曾宣布启动混合所有制改革,让员工持有公司股份。不过彼时岚图汽车与东风汽车的关系,绝非如今广汽埃安和广汽集团那般密切。在尚未独立运营之前就要启动混改,由此可见,广东人又一次大胆地走在了同行的前面。

摆脱“厅里厅气”,混改让广汽埃安向新势力看齐

所谓的“厅里厅气”是一句网络流行语,意思是形容一个人言行举止很像沉稳庄重的厅级老干部,但从某种意义上来说,也可能因为过于沉稳庄重,令人觉得有着不小的心理距离。从短期目标来看,混改是为了提高员工的能动性,进而能将更多人才留在广汽埃安。从长远来看,混改是为了让广汽埃安不再“厅里厅气”。

与造车新势力相比,传统国字号车企不仅体制机制过度僵化,决策链条过于冗长,而且在产品、技术、品牌等方面的差距十分的明显。因此从长远来看,混合所有制改革也会为了让身为国企的广汽埃安能够尽快摆脱过往的那股“厅里厅气”,从而能够更大胆向头部的造车新势力看齐。

作为本土国字号车企中的领军企业,站在珠江口的广汽集团从1954年的一家公众汽车修理厂起步,经历了67个春秋的飞速发展,从而成为了一家拥有2家自主乘用车品牌、6家合资乘用车合资品牌、2家合资乘用车品牌以及1家合资摩托车品牌的大型汽车集团。

中国人常说“船小好掉头”,对于广汽集团这艘“大船”来说,调头或许没那么容易,但如果不掉头,或许不会意识到也有宝藏藏在另一个方向。其实,这一次广汽埃安启动混改,就像是在作为“大船”的广汽集团提供物资补给的前提下,大胆派出一艘广汽埃安“小船”,哪怕一路上遇上了大风大浪,也可以提前返航,待到休整完毕时再重新出发。

推行员工持股后,广汽埃安还将引进战略投资

打造高端智能电动汽车,是广汽埃安的愿景所在,也是其困境所在。尽管在接受媒体访谈,古惠南并没有就广汽埃安在混改以后如何引入战略投资的问题作出过于详细的解答,但是从他在访谈中所透露的一些宏观层面的信息来看,此次启动混改也是为了让广汽埃安能够更好地引入战略投资。

就像前文所说的一样,广汽埃安启动混改绝不是因为缺钱了需要多搞钱。同样,引入战略投资也不是单纯为了融资。根据古总的介绍,广汽埃安在引入战投的时候,会优先考虑来自三电系统、智能网联、自动驾驶等领域的资本。

熟悉智能电动汽车行业的人士也十分清楚,三电系统、智能网联、自动驾驶这些涉及智能电动汽车关键的产品和技术,光靠车企自己单枪匹马闭门造车显然是做不到的。可见广汽埃安这样的做法,也正是为了将整个产业链上的更多供应商通过战投广汽埃安,成为广汽埃安的合作伙伴,从而也能让广汽埃安能够在产业链层面越走越宽。

写在最后

广州无疑是大中华地区最具商业气质的一座城市,上海在19世纪中期才开埠,香港在20世纪中期才起飞,广州在唐宋时期就是海丝之路的重要起点,丝绸、陶瓷、茶叶就是从这里走向世界。改革开放前,广州是我国唯一的进出口城市,改革开放后,作为珠三角的中心城市,广州更是迎来有史以来的最佳时期。

巧合的是,广汽集团的全球总部就位于广州市天河区的珠江北岸这片无数网友调侃的“风水宝地”,站在这里,你能看到高耸入云的广州塔。此时此刻的广汽埃安,或许也能在珠江潮水的涨退声中,为国字号大型车企的转型道路探寻更多可能,从而也让更多人相信,面对电动化、智能化的汽车新时代的到来,传统成熟车企亦能够实现一场华丽的转身。

上一篇:【国际快讯】汽车芯片在2022年将持续不足;Waymo停止销售激光雷达传感器;通用延长Bolt车型停产时间

下一篇:历史性机遇来临:我国汽车出口井喷,自主品牌加速走出国门

推荐阅读

返回顶部